Estamos em quarentena por conta da pandemia Covid-19, mas nem por isso deixaremos de comemorar o “Malbec World Day”, dia 17 de abril, evento que acontece desde 1993 quando a Argentina instituiu essa data festivo.
Diferentemente de anos anteriores, o Malbec World Day será comemorado em plena reclusão social, dentro de nossas casas, fazendo, ouvindo e assistindo lives dos apreciadores de vinhos falando desta emblemática uva.
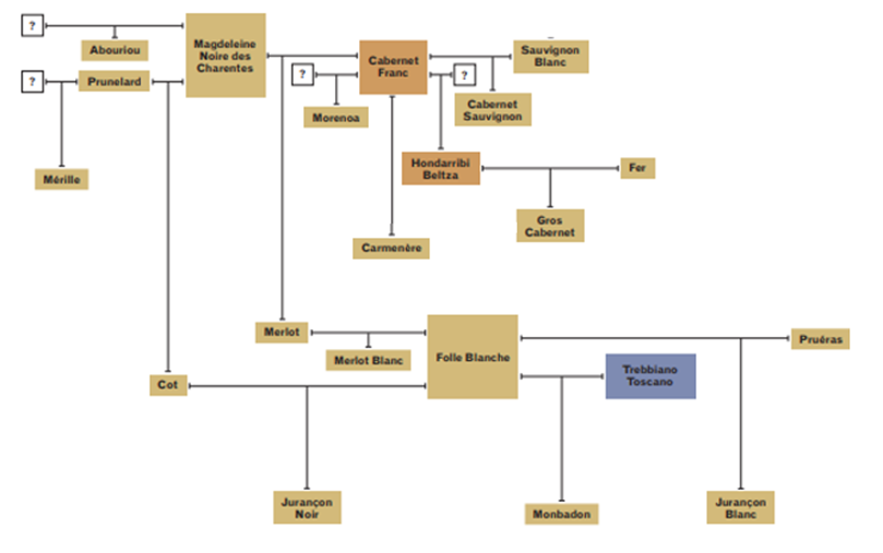
Malbec tem pedigree. Segundo a escritora Jancis Robinson no livro “Wine Grapes: A complete guide to 1,368 vine varieties”, Penguin Books Ltd., a partir de exames do DNA, a Malbec é filha da variedade Prunelard cruzada com Magdeleine Noire des Charentes. A Magdeleine Noire des Charentes em cruzamento com outra variedade ainda não identificada, são pais da Abouriou. Essa mesma variedade, a Magdeleine Noire des Charentes em cruzamento com a variedade Cabernet Franc são pais da Merlot. E, por sua vez, a variedade Prunelard cruzada com outra ainda não identificada, são pais da Mérilte. Portanto, a variedade Malbec tem como meias-irmãs as variedades Abouriou, Merlot e a Mérilte. Mas sua linhagem não pára por aí. Por sua vez, a variedade Malbec em cruzamento com a Folle Blanche são pais da Jurançon Noir. Resumindo, a variedade Malbec tem pais, meias-irmãs e filha.
Ao longo dos anos, a variedade teve outros nomes: Côt (Vienne e Touraine), Agreste (Lorraine), Auxerrois (Quercy), Bouyssales (Tarn-et-Garonne), Cahors (Gironde e Loir-et-Cher), Coq Rouge (Loir-et-Cher), Cor ou Cors (Indre-et-Loire), Cos (Vienne e Indre-et-Loire), Pied de Perdrix (Tarn-et-Garonne), Pressac ou Noir de Pressac (Saint-Émillion), Cots ou Prunelat (Gironde), Quercy (Charente), Malbech (Itália), Malbeck (Gironde) e Malbec (América do Sul).
Interessante é que a variedade recebeu o nome Malbeck em homenagem ao húngaro de mesmo nome que foi o primeiro a vender esta uva para os produtores de vinhos em Gironde. Descartando o “K” do nome, a uva ficou conhecida, popularmente, pelo nome de Malbec.
Os vinhos elaborados a partir da variedade Malbec apresentam coloração vermelho escuro, quase roxo e intensos aromas de frutas pretas, destacando ameixas maduras. Variam de estilo, desde suaves e frutados até mais estruturados, encorpados e sofisticados. Muitas vezes são usados para agregar cor e acidez aos blends e outras vezes, para suavizar os taninos. Afirma Robinson que os “franceses descobriram que o vinho Malbec é muito melhor como varietal do que misturado com Gamay, Cabernet Sauvignon ou Cabernet Franc.”.
A Malbec foi introduzida na Argentina pelo engenheiro agrícola francês Michel Pouget em 1868. Hoje é uma variedade amplamente plantada naquele país, especialmente em Mendoza. Vale ressaltar que os vinhedos de altitude em Lujan de Cuyo (800 e 1.100 metros), no alto vale de Mendoza, produzem, com a variedade Malbec alguns dos melhores vinhos do mundo.
A variedade Malbec também é cultivada na Bolívia, no Peru, no Brasil, nos EUA, na Itália, na França e na Espanha. Na Nova Zelândia os parreirais veem crescendo nas grandes vinícolas como Fromm Winery, River Wines, Millton Vineyards & Winery, Pask Winery e Villa Maria Marlborough Winery. Na África do Sul, as vinícolas Diemersfontein Wine & Country Estate e Signal Hill têm investido em novos parreirais desta variedade. A Malbec também é encontrada na Turquia, na República da Moldávia e, também, em Israel.
Então, o mundo todo planta e bebe vinhos da variedade Malbec. Nós brasileiros somos apreciadores dos vinhos provenientes da Argentina, tanto pelo seu estilo como pelo seu preço, uma vez que, beneficiados pelo Mercosul, são vendidos em solo brasileiro mais baratos que o mesmo vinho produzido aqui no Brasil.
Vida longa à Malbec!
Tim-tim!
Rachel Alves Massanori Nariyoshi
https://www.facebook.com/rachel.alves.professora.vinhos
https://www.instagram.com/rachelalves.professoravinhos








